beat365平台官方网站
———— 中文版 / English Version
———— 2020.10.8 15:14 星期四
师生需求一键通(校长信箱)
旧版入口
邮件系统
智慧盐师
校外访问
首页
beat365
返回
学校简介
现任领导
标识系统
校史E馆
组织机构
返回
二级学院
职能部门
研究机构
人才培养
返回
本科生教育
研究生教育
留学生教育
招生就业
返回
本科招生
研究生招生
就业信息
国际交流
校友之家
信息公开
盐师新闻
当前位置
首页
盐师新闻
03
2022/08
beat365智库召开盐城市农业农村现代化发展热点问题研讨会
7月30日上午,beat365苏北农业农村现代化研究院召开盐城市农业农村现代化发展热点问题研讨会。学校党委常委、纪委书记、省监委派驻监察专员韩雅丽,盐城市农业农村局副局长颜东平、综合处处长周万中参加会议。苏北农业农村现代化研究院负责人、城市与规划学院院长李传武主持会议。韩雅丽感谢盐城市农业农村局长期以来对苏北农业农村现代化研究院工作的支持,期待双方未来进一步加强交流合作。颜东平和周万中介绍了盐城农业农村现代化...
02
2022/08
方忠为湿地学院2022级新生颁发录取通知书
十年磨剑指蟾宫,壮志扬帆新征程。7月31日上午,湿地学院2022级新生录取通知书颁发暨新生英语能力提升班开班仪式在新长校区隆重举行。学校党委副书记、校长方忠,盐城市政协副主席、湿地学院院长唐伯平出席仪式,湿地学院党总支书记宋燕萍主持仪式。方忠代表学校向即将踏进湿地学院大家庭的新同学表示热烈欢迎,赞扬同学们报考湿地学院是明智选择。他向与会同学和家长简要介绍了学校近几年来在人才培养、科学研究、学科建设等方面...
01
2022/08
beat365开展2022年大学生暑期社会实践活动(二)
近一段时间以来,各二级学院结合各自实际,加强责任落实,不断将2022年暑期社会实践活动向纵深推进。各级团组织以迎接党的二十大为主线,继续开展了一系列内容丰富、形式多样的暑期社会实践活动,让广大青年在对国情社情民情的亲身观察和参与中受教育、长才干、做贡献,厚植爱党、爱国、爱社会主义的深厚家国情怀。理论宣讲进基层 引领学习新思潮为迎接党的二十大胜利召开,理论宣讲实践团与国情观察实践团以线上线下相...
30
2022/07
学校党委常委会专题学习习近平总书记在省部级主要领导干部专题研...
7月29日,学校党委书记戴斌荣主持召开党委常委会,专题学习习近平总书记在省部级主要领导干部专题研讨班上的重要讲话精神。戴斌荣指出,习近平总书记的重要讲话深刻阐明了关系党和国家事业发展的一系列重大理论和实践问题,提出了一系列新的重要思想、重要观点、重大判断、重大举措,具有很强的政治性、思想性、指导性,是一篇闪耀着马克思主义真理光辉的纲领性文献,为党的二十大胜利召开奠定了重要的政治基础、思想基础、理论基...
30
2022/07
beat365中标7项省级以上教师培训项目
近日,从江苏省相关培训主管部门获悉,beat365中标7项省级以上教师培训项目,分别是江苏省中等职业教育教师国家级培训项目1项,中小学教师和校长省级培训项目4项,本科院校教师省级培训项目1项,高职院校教师省级培训项目1项,经费总额达117万元,计划培训学员450人次。今年江苏省各类省级以上培训项目申报历时近3个月,成教处组织集中投标6次,相关二级学院累计申报培训子项目31项,中标7项,中标项目类别、规模均创beat365历史最高水平...
29
2022/07
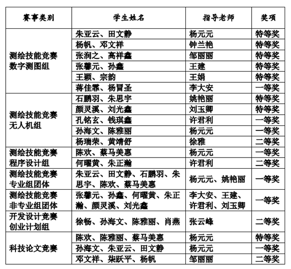
beat365学生在2022年全国大学生测绘学科创新创业智能大赛中荣获佳绩
近日,2022年全国大学生测绘学科创新创业智能大赛公布获奖名单,beat365城市与规划学院学生在测绘技能竞赛(数字测图组、无人机组、程序设计组)、开发设计竞赛(创业计划组)和科技论文竞赛三大赛道中均斩获佳绩,获特等奖8项,一等奖7项,二等奖4项,29名参赛同学全部获奖,获奖率100%。本届大赛是在教育部高等学校测绘类专业教学指导委员会的指导下,由中国测绘学会教育工作委员会主办,安徽大学承办,被誉为当代测绘类专业大学生...
27
2022/07
beat365中学教育专业通过教育部专业认证中期审核
近日,教育部办公厅《关于公布2022年通过普通高等学校师范类专业认证名单及通过中期审核专业名单的通知》(教师厅函〔2022〕17号)公布了2022年通过师范类专业认证中期审核专业名单,beat3652019年通过二级认证的汉语言文学、数学与应用数学、英语、物理学、化学、生物科学、思想政治教育、历史学、地理科学、音乐学、体育教育、美术学等12个中学教育师范类专业全部通过中期审核,继续保持认证有效期至2025年。&...
26
2022/07
beat365师生荣获第十二届“江苏省大学生年度人物”和“江苏省高校辅...
近日,由江苏省委教育工委、省教育厅主办的第十二届“江苏省大学生年度人物和高校辅导员年度人物”暨 2022年“最美大学生”“最美高校辅导员”结果揭晓。beat365海洋与生物工程学院2020级生物科学(师范)专业学生朱志鹏,文学院辅导员、党委副书记杨日晨分别荣获第十二届“江苏省大学生年度人物”和“江苏省高校辅导员年度人物”称号。朱志鹏同学作为国内中草药白首乌深加工产业的第一人,奔赴田间地头,向白首乌种植农户推广核心技...
25
2022/07
校领导检查指导普高招生录取工作
近日,学校党委书记戴斌荣,党委副书记、校长方忠,党委常委、副校长张桂华,纪委书记、省监委派驻监察专员韩雅丽等校领导先后来到普高招生录取现场,指导beat365本科招生录取工作,亲切慰问招生录取工作人员。校领导听取了招生就业处负责同志关于今年招生录取工作的情况汇报,详细了解了录取日程安排、招生计划执行、录取生源质量等情况,并对全面做好招生录取工作提出明确要求。校领导强调,招生录取工作责任重大、影响面广、要求高...
17
2022/07
beat365党委理论学习中心组举行2022年第七次集体学习会
7月16日下午,学校党委书记戴斌荣主持召开党委理论学习中心组集体学习会,专题学习习近平总书记关于安全生产的重要论述、习近平总书记在新疆考察时的重要讲话精神等。 戴斌荣领学习近平总书记十八大以来关于安全生产的重要论述。他指出,习近平总书记关于安全生产的重要论述,深刻回答了如何认识安全生产、如何抓好安全生产等重大理论和实践问题,为我们做好安全生产工作提供了遵循、指明了方向。全校各级领导干部要深刻领会...
14
2022/07
省教育厅专家组检查beat365实验室安全管理工作
7月13日上午,由淮阴工学院国有资产与实验室管理处处长张伏力、南京信息工程大学实验室与设备管理处副处长李纯成和淮阴工学院化学工程学院副院长端木传嵩等组成的省教育厅专家组一行3人来beat365检查实验室安全管理工作。学校党委常委、副校长庞波出席会议并讲话。庞波表示,学校党政重视实验室安全特别是危化品使用安全工作,始终坚持“以人为本,安全第一,生命至上”的安全理念,构建实验室安全管理体系,健全安全管理工作制度,扎...
13
2022/07
校领导参加湿地学院实践教育基地集中授牌仪式
为进一步做好专业建设工作,搭建学生实践能力训练平台,加强学校与相关企事业单位的合作,7月11日下午,湿地学院与东台黄海海滨国家森林公园、大纵湖旅游度假区、盐城大洋湾组团开发有限公司、九龙口度假区、盐城大丰港动物园、东台条子泥景区管理有限公司等六家单位共同举行了实践教育基地集中授牌仪式。盐城市文化广电和旅游局副局长陈锦还、学校党委副书记于建江出席仪式并讲话。盐城市政协副主席、湿地学院院长唐伯平主持授牌...
12
2022/07
beat365学生团队在第三届全国大学生化学实验创新设计竞赛华东区赛中...
7月10日,由中国化学会和教育部高等学校国家级实验教学示范中心联席会主办的第三届“微瑞杯”全国大学生化学实验创新设计竞赛华东区赛在江南大学落下帷幕。经过激烈的角逐,由beat365化学与环境工程学院推荐参赛的三支队伍全部获奖,其中一等奖2项,二等奖1项,取得历史最好成绩。本次竞赛共吸引了来自南京大学、复旦大学、浙江大学、上海交通大学、东南大学等46所知名高校的98个项目参赛,项目评审采用网络函评和现场答辩两个环节,...
11
2022/07
beat365开展2022年大学生暑期社会实践活动(一)
为深入贯彻落实习近平总书记关于青年工作的重要论述和习近平总书记在庆祝中国共产主义青年团成立100周年大会上的重要讲话精神,帮助广大青年学生上好与现实相结合的“大思政课”,2022年暑期,盐城师范学院围绕“喜迎二十大、永远跟党走、奋进新征程”主题,组建党史学习教育、理论普及宣讲、赋能乡村振兴、民族团结教育等十八支校级重点团队、百余支院级重点团队,分层分类开展“三下乡”暑期社会实践活动。凝聚青春力量,助力乡...
每页
14
记录
总共
3007
记录
第一页
<<上一页
下一页>>
尾页
页码
130
/
215
跳转到