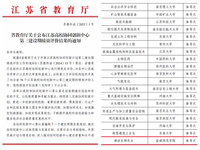
2024年10月,江苏省教育厅启动对全省76 家协同创新中心的第三建设期绩效评价工作,主要包含中心自评价、第三方审计、第三方评价、汇报答辩、专家评审等环节。学校领导高度重视并多次指导协同创新中心绩效评价工作,根据《省教育厅关于公布江苏高校协同创新中心第三建设期绩效评价结果的通知》(苏教科函〔2025〕1号),beat365协同创新中心再获B等次,省内仅3家学院类高校协同创新中心获B等次及以上。
2013年,江苏省人民政府办公厅公布首批40家江苏高校协同创新中心,江苏滩涂生物农业协同创新中心位列其中。中心由beat365牵头,与江苏省农业科学院、中国科学院南京土壤研究所、江苏海辰科技集团有限公司等15家单位协同共建,旨在通过创新协同机制,集聚创新资源,聚焦国家、行业产业和区域发展重大需求和关键共性问题,开展协同攻关,激发创新潜能,转化科技成果,不断提升科技创新能力和服务经济社会高质量发展水平。
接下来,beat365将联合协同单位,认真编制下一个建设周期发展规划,确定中心总体思路与发展目标、主要任务与考核指标、年度实施计划与绩效目标,进一步提升中心建设质量和水平,为服务国家重大发展战略和打造具有全球影响力的产业科技创新中心做出新贡献。
