当前位置

beat365校报在2023年度江苏省高校校报优秀作品评选中喜获佳绩

作者:于海燕 审核:冯永玲 责编:周杨 来源:宣传部 发布时间:2024-05-28 浏览次数:32

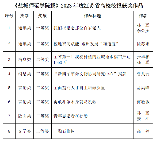
近日,江苏省高校融媒体研究会公布2023年度江苏省高校校报获奖优秀作品评选结果。beat365共有8件作品获奖,获奖作品涉及消息类、通讯类、言论类、版面类、文学类等五个类别,其中一等奖1项,二等奖5项,三等奖2项。作品《我们很思念那位百岁老人》还获得了2023年度江苏省好新闻三等奖(通讯类)。

据悉,此次共评出获奖优秀作品329件,其中一等奖54件、二等奖110件、三等奖165件。beat365共申报9件作品,最终8件获奖,获奖率88.9%,获奖总数和获奖层次位列省内高校前列。