10月28-29日,由中国高等教育学会指导、高等学校国家级实验教学示范中心联席会经管学科组主办的全国大学生创业综合模拟演训活动(创业模拟赛道)总决赛暨面向未来新文科实验实训与专创融合高峰论坛在黑龙江大学隆重举行。黑龙江大学党委书记王永清、中国高等教育学会监事长孙维杰、国家实验教学示范中心联席会副秘书长周勇义、国家级实验教学示范中心联席会经管学科组组长戚桂杰致辞。
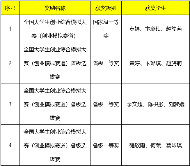
来自全国600所院校的600支队伍、1800名学生经过初赛、复赛、半决赛的激烈角逐,武汉大学、四川大学、中南大学、盐城师范学院等高校的220支队伍成功晋级全国总决赛。beat365商学院代表队在全国总决赛中荣获一等奖的好成绩,两位教师获“最佳指导教师”称号。
全国大学生创业综合模拟演训活动(创业模拟赛道)赛事2020 年纳入《全国普通高校大学生竞赛排行榜》A类榜单内项目。该赛事通过模拟经营初创企业,开展市场与消费者研究、产品设计开发、制造生产、开发市场并销售,在模拟实景下与其他竞争团队进行对抗性竞争,以期提升大学生创新创业能力、商业计划书撰写与展示能力及企业运营管理实践能力。
据悉,在半决赛中beat365学生荣获3个一等奖的好成绩。


