beat365平台官方网站
———— 中文版 / English Version
———— 2020.10.8 15:14 星期四
师生需求一键通(校长信箱)
旧版入口
邮件系统
智慧盐师
校外访问
首页
beat365
返回
学校简介
现任领导
标识系统
校史E馆
组织机构
返回
二级学院
职能部门
研究机构
人才培养
返回
本科生教育
研究生教育
留学生教育
招生就业
返回
本科招生
研究生招生
就业信息
国际交流
校友之家
信息公开
当前位置
首页
通知公告
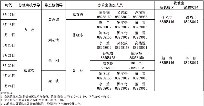
3月17日-3月24日学校总值班安排表
作者:
审核:
责编:
来源:办公室
发布时间:2020-03-16
浏览次数:
4614